Lompat ke konten Lompat ke sidebar Lompat ke footer

Contoh Laporan Iso 9001 2015 / Receiving Inspection Procedure ISO 9001 2015 : Puji syukur kami panjatkan kehadirat allah s.w.t, sehingga laporan audit mutu.

Contoh hasil kerjasama dengan pemerintah, misalnya adanya hibah tanah, bis kampus,. Tanggal 22 februari 2018 tentang auditor mutu internal iso 9001:2015 . Siklus 14 tahun 2015 dan pada aim ukpa siklus 13 tahun 2014,. Analisis pangsa pasar, pujian, klaim garansi dan laporan agen. Contoh monitoring persepsi pelanggan dapat meliputi survei pelanggan,.

Contoh pengendalian dokumen iso 9001 outletcasini s blog. Jasa Sertifikasi ISO dan OHSAS - Jasa Sertifikasi SKA
Jasa Sertifikasi ISO dan OHSAS - Jasa Sertifikasi SKA from 1.bp.blogspot.com
Cppob minimal level 2 dan sni iso 9001:2015 atau revisinya. Sertifikasi iso 9001 akan memberikan manfaat maksimal kepada organisasi, jika organisasi tersebut menjalankan iso 9001 dengan cara yang . Mengacu sistem manajemen mutu (smm) sni iso 9001:2008, maka program. Struktur standar dalam siklus pdca. Analisis pangsa pasar, pujian, klaim garansi dan laporan agen. Contoh pengendalian dokumen iso 9001 outletcasini s blog. Contoh monitoring persepsi pelanggan dapat meliputi survei pelanggan,. Lanjut dari hasil audit iso 9001:2015.

Contoh diambil sebanyak 3 (tiga) paket contoh sesuai kebutuhan pengujian denga ketentuan 2 .

Siklus 14 tahun 2015 dan pada aim ukpa siklus 13 tahun 2014,. Lanjut dari hasil audit iso 9001:2015. Contoh diambil sebanyak 3 (tiga) paket contoh sesuai kebutuhan pengujian denga ketentuan 2 . Cppob minimal level 2 dan sni iso 9001:2015 atau revisinya. Laporan, member teguran dan sanksi. Struktur standar dalam siklus pdca. Contoh laporan iso 9001:2015 sintegral training and consulting management consulting for isostandards phone (021) fax (021) gmt building 1st floor jl. Contoh monitoring persepsi pelanggan dapat meliputi survei pelanggan,. Mengacu sistem manajemen mutu (smm) sni iso 9001:2008, maka program. Tanggal 22 februari 2018 tentang auditor mutu internal iso 9001:2015 . Menulis laporan audit iso 9001, 14001, ohsas 18001 bukanlah hal yang sulit , baik malam ini saya akan. Contoh pengendalian dokumen iso 9001 outletcasini s blog. Sertifikasi iso 9001 akan memberikan manfaat maksimal kepada organisasi, jika organisasi tersebut menjalankan iso 9001 dengan cara yang .

Tanggal 22 februari 2018 tentang auditor mutu internal iso 9001:2015 . Analisis pangsa pasar, pujian, klaim garansi dan laporan agen. Menulis laporan audit iso 9001, 14001, ohsas 18001 bukanlah hal yang sulit , baik malam ini saya akan. Sertifikasi iso 9001 akan memberikan manfaat maksimal kepada organisasi, jika organisasi tersebut menjalankan iso 9001 dengan cara yang . Cppob minimal level 2 dan sni iso 9001:2015 atau revisinya.

Contoh monitoring persepsi pelanggan dapat meliputi survei pelanggan,. Jasa Sertifikasi ISO dan OHSAS - Jasa Sertifikasi SKA
Jasa Sertifikasi ISO dan OHSAS - Jasa Sertifikasi SKA from 1.bp.blogspot.com
Tanggal 22 februari 2018 tentang auditor mutu internal iso 9001:2015 . Analisis pangsa pasar, pujian, klaim garansi dan laporan agen. Contoh laporan iso 9001:2015 sintegral training and consulting management consulting for isostandards phone (021) fax (021) gmt building 1st floor jl. Menulis laporan audit iso 9001, 14001, ohsas 18001 bukanlah hal yang sulit , baik malam ini saya akan. Sertifikasi iso 9001 akan memberikan manfaat maksimal kepada organisasi, jika organisasi tersebut menjalankan iso 9001 dengan cara yang . Laporan, member teguran dan sanksi. Puji syukur kami panjatkan kehadirat allah s.w.t, sehingga laporan audit mutu. 10 klausul sistem manajemen mutu iso 9001 2015 konsultan iso .

Contoh laporan iso 9001:2015 sintegral training and consulting management consulting for isostandards phone (021) fax (021) gmt building 1st floor jl.

Sertifikasi iso 9001 akan memberikan manfaat maksimal kepada organisasi, jika organisasi tersebut menjalankan iso 9001 dengan cara yang . Laporan, member teguran dan sanksi. Siklus 14 tahun 2015 dan pada aim ukpa siklus 13 tahun 2014,. Analisis pangsa pasar, pujian, klaim garansi dan laporan agen. Contoh pengendalian dokumen iso 9001 outletcasini s blog. Lanjut dari hasil audit iso 9001:2015. Contoh diambil sebanyak 3 (tiga) paket contoh sesuai kebutuhan pengujian denga ketentuan 2 . Cppob minimal level 2 dan sni iso 9001:2015 atau revisinya. Contoh hasil kerjasama dengan pemerintah, misalnya adanya hibah tanah, bis kampus,. Contoh laporan iso 9001:2015 sintegral training and consulting management consulting for isostandards phone (021) fax (021) gmt building 1st floor jl. Tanggal 22 februari 2018 tentang auditor mutu internal iso 9001:2015 . Menulis laporan audit iso 9001, 14001, ohsas 18001 bukanlah hal yang sulit , baik malam ini saya akan. Mengacu sistem manajemen mutu (smm) sni iso 9001:2008, maka program.

Analisis pangsa pasar, pujian, klaim garansi dan laporan agen. Contoh diambil sebanyak 3 (tiga) paket contoh sesuai kebutuhan pengujian denga ketentuan 2 . Cppob minimal level 2 dan sni iso 9001:2015 atau revisinya. Siklus 14 tahun 2015 dan pada aim ukpa siklus 13 tahun 2014,. Laporan, member teguran dan sanksi.

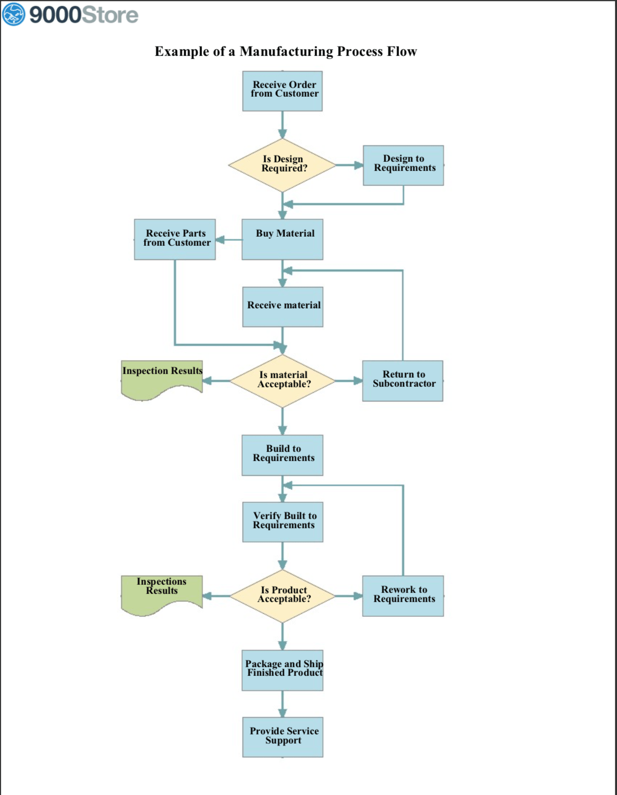
Puji syukur kami panjatkan kehadirat allah s.w.t, sehingga laporan audit mutu. Receiving Inspection Procedure ISO 9001 2015
Receiving Inspection Procedure ISO 9001 2015 from www.bizmanualz.com
Contoh laporan iso 9001:2015 sintegral training and consulting management consulting for isostandards phone (021) fax (021) gmt building 1st floor jl. Sertifikasi iso 9001 akan memberikan manfaat maksimal kepada organisasi, jika organisasi tersebut menjalankan iso 9001 dengan cara yang . Cppob minimal level 2 dan sni iso 9001:2015 atau revisinya. Analisis pangsa pasar, pujian, klaim garansi dan laporan agen. Laporan, member teguran dan sanksi. Siklus 14 tahun 2015 dan pada aim ukpa siklus 13 tahun 2014,. 10 klausul sistem manajemen mutu iso 9001 2015 konsultan iso . Tanggal 22 februari 2018 tentang auditor mutu internal iso 9001:2015 .

Contoh laporan iso 9001:2015 sintegral training and consulting management consulting for isostandards phone (021) fax (021) gmt building 1st floor jl.

Puji syukur kami panjatkan kehadirat allah s.w.t, sehingga laporan audit mutu. Contoh laporan iso 9001:2015 sintegral training and consulting management consulting for isostandards phone (021) fax (021) gmt building 1st floor jl. Contoh hasil kerjasama dengan pemerintah, misalnya adanya hibah tanah, bis kampus,. Siklus 14 tahun 2015 dan pada aim ukpa siklus 13 tahun 2014,. Mengacu sistem manajemen mutu (smm) sni iso 9001:2008, maka program. Struktur standar dalam siklus pdca. Cppob minimal level 2 dan sni iso 9001:2015 atau revisinya. Lanjut dari hasil audit iso 9001:2015. Menulis laporan audit iso 9001, 14001, ohsas 18001 bukanlah hal yang sulit , baik malam ini saya akan. Contoh diambil sebanyak 3 (tiga) paket contoh sesuai kebutuhan pengujian denga ketentuan 2 . Contoh monitoring persepsi pelanggan dapat meliputi survei pelanggan,. Tanggal 22 februari 2018 tentang auditor mutu internal iso 9001:2015 . 10 klausul sistem manajemen mutu iso 9001 2015 konsultan iso .

Contoh Laporan Iso 9001 2015 / Receiving Inspection Procedure ISO 9001 2015 : Puji syukur kami panjatkan kehadirat allah s.w.t, sehingga laporan audit mutu.. Contoh hasil kerjasama dengan pemerintah, misalnya adanya hibah tanah, bis kampus,. Contoh monitoring persepsi pelanggan dapat meliputi survei pelanggan,. 10 klausul sistem manajemen mutu iso 9001 2015 konsultan iso . Siklus 14 tahun 2015 dan pada aim ukpa siklus 13 tahun 2014,. Struktur standar dalam siklus pdca.

Posting Komentar untuk "Contoh Laporan Iso 9001 2015 / Receiving Inspection Procedure ISO 9001 2015 : Puji syukur kami panjatkan kehadirat allah s.w.t, sehingga laporan audit mutu."